| Pretraživanje | Osvježi |
|
Andy Fitzell
@andyfitzell
|
3. velj |
|
|
||
|
|
||
|
GradProSkills CU
@GradProSkills
|
14 s |
|
Three Minute Thesis Competition #3MT: journaling with Azfar Adib, a participant in the competition who shares his journey of learning how to talk about his #research in 3 min. Last info session on Feb 12 at 9:15am (registration online). #Concordia #phdchat youtu.be/pVjGkWtmp6M pic.twitter.com/RDvIpLmRg4
|
||
|
||
|
MPlant-PCom
@MPlantPCom
|
55 min |
|
Strigolactones and Brassinosteroids Antagonistically Regulate the Stability of the D53–OsBZR1 Complex to Determine FC1 Expression in Rice Tillering #research #MolecularPlant cell.com/molecular-plan… pic.twitter.com/JO8TBlB4U7
|
||
|
||
|
Danielle DiMartino Booth
@DiMartinoBooth
|
35 min |
|
The Weekly Quill - China Through the Looking Glass
Log in or Subscribe now —
@QuillIntel #Research Revolution
linkedin.com/pulse/china-th…
|
||
|
|
||
|
MPlant-PCom
@MPlantPCom
|
48 min |
|
YODA-HSP90 module regulates phosphorylation-dependent inactivation of SPEECHLESS to control stomatal development under acute heat stress in Arabidopsis #research #MolecularPlant cell.com/molecular-plan… pic.twitter.com/1fIH1sS843
|
||
|
||
|
Guy's and St Thomas' Research
@GSTTresearch
|
1 h |
|
Thank you to all #research participants who help our teams improve outcomes for patients and develop new and better treatments.
Well done to the study teams at @GSTTnhs @EvelinaLondon and @KingsCollegeLon who recruited the highest numbers of participants in January 2020. pic.twitter.com/Edmgbsjm4m
|
||
|
||
|
MPlant-PCom
@MPlantPCom
|
52 min |
|
Histone Deacetylase HDA9 and WRKY53 Transcription Factor Are Mutual Antagonists in Regulation of Plant Stress Response #research #MolecularPlant cell.com/molecular-plan… pic.twitter.com/rAnFg8Cgkn
|
||
|
||
|
MPlant-PCom
@MPlantPCom
|
51 min |
|
Nuclear Localized O-fucosyltransferase SPY Facilitates PRR5 Proteolysis to Fine-tune the Pace of Arabidopsis Circadian Clock #research #MolecularPlant cell.com/molecular-plan… pic.twitter.com/UWLMUF8oDP
|
||
|
||
|
SoapBox Science Munich
@munichsoapbox
|
1 h |
|
Are you a woman* who works in #science and who is passionate about #research? Then apply to become a speaker at @SoapboxScience #Munich on June 27th at Max-Joseph-Platz!😊
*we use an inclusive definition of ‘woman’ and welcome applications from Non-binary and Genderqueer speakers twitter.com/SoapboxScience…
|
||
|
|
||
|
MPlant-PCom
@MPlantPCom
|
46 min |
|
Photooligomerization determines photosensitivity and photoreactivity of plant cryptochromes #research #MolecularPlant cell.com/molecular-plan… pic.twitter.com/MCMR9IiM6p
|
||
|
||
|
MPlant-PCom
@MPlantPCom
|
58 min |
|
Extensive inter-plant protein transfer between Cuscuta parasites and their host plants #research #MolecularPlant cell.com/molecular-plan… pic.twitter.com/dkPv8doggb
|
||
|
||
|
MPlant-PCom
@MPlantPCom
|
50 min |
|
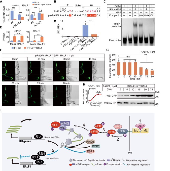
The RALF1–FERONIA complex phosphorylates eIF4E1 to promote protein synthesis and polar root hair growth #research #MolecularPlant cell.com/molecular-plan… pic.twitter.com/AGHBEZgD6A
|
||
|
||
|
MBA Press Gang
@MBAPressGang
|
1 h |
|
Tom from Plymouth Uni talking about sea bass in the south west hopefully inspiring some of the #MResMarineBiology students in the crowd who are looking at sea bass for their #research projects 🐟 pic.twitter.com/ONTDezq7gp
|
||
|
|
||
|
Mrs J Davies
@YBB_Year6
|
1 min |
|
Lots of Famous Welsh person research being done today, in preparation for our third person writing #research #welshandproud 🏴 pic.twitter.com/wnsJRw7eFE
|
||
|
||
|
ESM Aquaponics
@ESMaquaponics
|
46 min |
|
There is no visible growth yet. However, the temperature of the pond within the greenhouse was significantly higher than the water in the other areas of the system!! I am hoping to see the plants sprouting within the next few weeks. #aquaponics #research #progress pic.twitter.com/8HypBZBFp0
|
||
|
||
|
|
Veronique Jochum
@veroniquejochum
|
6 h |
|
The call for papers for the 2020 Voluntary Sector & Volunteering #Research Conference is live - if you have carried out research on civil society, charities, volunteering, social action, social movements etc. we would love to hear form you! @VSSN_UK @NCVO ncvo.org.uk/events/researc…
|
||
|
|
||
|
Tocophobie
@Tocophobie
|
1. velj |
|
#Research Are you currently pregnant and experiencing primary tokophobia (intense fear of childbirth)? -OR- Have you experienced primary tokophobia and had a baby in the last 5 years?
Please, get in touch with the research team at Canterbury Christ University 👇👇👇 pic.twitter.com/GcxuJWoEgA
|
||
|
||
|
British Homeopathic
@bhahomeopathy
|
25 min |
|
The idea that science has discovered everything there is to know about water is a myth.
ow.ly/ECpf50yfmN7
Find out more about homeopathy: britishhomeopathic.org #science #research #homeopathyresearch pic.twitter.com/FJHduSa9af
|
||
|
||
|
charlotte griffin
@char_gr20
|
2 h |
|
A fantastic opportunity for anyone looking to do a PhD in chronic disease prevention. More info also available in this months SPH Newsletter. #PhDopportunity #research #chronicdiseaseprevention twitter.com/sphereprogramm…
|
||
|
|
||
|
Dawn Richards, PhD
@TO_dpr
|
2 h |
|
.@picardonhealth says that it's great to have passion about your #research but knowing the message you're trying to communicate and sticking to it is more important #N2Canada2020
|
||
|
|
||