| Pretraživanje | Osvježi |
|
Daniel Erskine
@DanielErsk1ne
|
16. ožu 2018. |
|
Nothing I love more than #interneurons pic.twitter.com/mIwA6W9UYH
|
||
|
||
|
Beatriz Rico
@Rico_lab
|
25. sij 2019. |
|
2.- In the cortex there are two main types of cortical neurons: principal neurons (excitatory) and #interneurons (inhibitory). The modulatory power of interneurons is greatly expanded by their ability to target different compartments of pyramidal cells. pic.twitter.com/1Sjdtuzc37
|
||
|
||
|
Marco Bocchio
@marco_bocchio
|
23. lis |
|
1/ #tweeprint time! If you are interested in #interneurons, #hippocampus and developmental mechanisms of neural circuit function, check out our new preprint “Hippocampal hub neurons maintain unique functional properties throughout their lifetime” biorxiv.org/content/10.110…
|
||
|
|
||
|
Nature Neuroscience
@NatureNeuro
|
10. srp |
|
A whole-brain atlas of direct long range inputs to GABAergic #interneurons in the medial #prefrontal cortex (mPFC) of male mice go.nature.com/2YGl4Pl pic.twitter.com/UXkUfCJpXs
|
||
|
||
|
X. Jaglin
@XJaglin
|
21. tra 2018. |
|
Our first paper on alternative splicing and interneurons just went live on biorxiv. Any and all comments welcome! Jaglin et al. biorxiv.org/content/early/… #rbfox #rbfox1 #interneurons #neuroscience @GordFishell
|
||
|
|
||
|
MCN lab VU Amsterdam
@McnLab
|
30. sij |
|
It was a pleasure to have @LaureVerret present her really interesting and exciting data about interneurons dysfunction and social memory impairment in AD.
#Alzheimer #hippocampus #interneurons pic.twitter.com/WltipVj0Cg
|
||
|
||
|
Maximiliano Nigro
@MaxNigro_Neuro
|
21. lis |
|
I will be presenting my poster on the diversity of GABAergic #interneurons in perirhinal cortex with @Mennopw and @NairRajeevkumar @KISNeuro tomorrow morning. Board BB60 pic.twitter.com/w0Qbqe6iBd
|
||
|
||
|
Nature Neuroscience
@NatureNeuro
|
18. pro |
|
Somatostatin-expressing (SOM+) #interneurons in the mouse medial prefrontal cortex (#mPFC) mediate discrimination of positive and negative affective states in others go.nature.com/2r2leoE pic.twitter.com/MrSOPL1AAF
|
||
|
||
|
Addictive Brain 🧠
@addictivebrain
|
28. kol 2018. |
|
A new kind of human brain cell called the 'Rosehip neuron’ has a compact, budlike shape with different anatomical features never described in rodents. They have large axonal boutons and compact arborization.
nature.com/articles/s4159…
@AllenInstitute #interneurons
|
||
|
|
||
|
Nature Neuroscience
@NatureNeuro
|
22. lis |
|
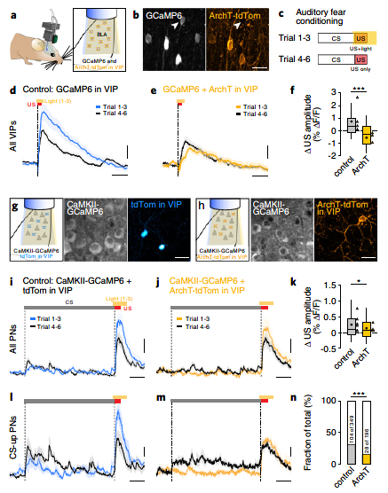
#Amygdala VIP #interneurons are activated by instructive cues for associative learning. They provide a mandatory disinhibitory signal permitting plasticity in response to unexpected salient events. go.nature.com/2MyGHNT pic.twitter.com/mu24kW9oWL
|
||
|
||
|
Mariana Cortes
@CortesMariana95
|
18. pro 2017. |
|
|
||
|
||
|
Andrea Hartzell
@BrainHartz
|
19. tra |
|
I grew myself some interneurons, and man are they pretty! #microscopy #lippilab #interneurons pic.twitter.com/DIqjuEqLus
|
||
|
||
|
Cell
@CellCellPress
|
20. lis 2017. |
|
2 distinct sub-classes of inhibitory #interneurons modulate different forms of spatial representation @MayBrittMoser bit.ly/2yY92r6 pic.twitter.com/Iv3Tldrhvn
|
||
|
||
|
Janosch Heller 🧠🔬
@JanoschHeller
|
1. svi 2018. |
|
Come and listen to the next installment of the @UCLIoN Seminar Series tomorrow, Wednesday, 02/05/2018 at 4pm - Vincent Magloire will talk about 'The dynamic role of PV+ #interneurons in maintaining cortical #seizures' #epilepsy #optogenetics #UCLIoN pic.twitter.com/aB97M2ATIr
|
||
|
||
|
Nature Rev Neurosci
@NatRevNeurosci
|
6. tra 2017. |
|
New Review by Wamlsey and Fishell on the diversification of #interneurons (£) go.nature.com/2nHw8rU pic.twitter.com/u6zSM4GWBf
|
||
|
||
|
Nature Neuroscience
@NatureNeuro
|
20. pro |
|
Rather than constraining mnemonic processing, potentiation of somatostatin-expressing (SOM+) #interneurons in medial prefrontal cortex (#mPFC) represents an important causal mechanism for conditioned fear in male mice go.nature.com/2YUFKUC pic.twitter.com/crJW5gTkSH
|
||
|
||
|
Marco Bocchio
@marco_bocchio
|
12. srp 2018. |
|
Two post-doc positions available in the lab of Marco Capogna on the role of #amygdala #interneurons, #plasticity, #learning and #memory @AIAS_dk @dandrite bit.ly/2udsoV8
|
||
|
|
||
|
Anna-Maria Katsarou
@AnnaMKatsarouMD
|
15. sij |
|
Thank you Dr Hunt @hunt_lab for the great talk about interneurons and the control of memory precision at @EinsteinMed #interneurons #neuroscience pic.twitter.com/9CR0g3BdlF
|
||
|
||
|
Cortex Club
@CortexClub
|
20. svi 2017. |
|
Next week in Oxford: Transcriptional architecture of cortical GABAergic neuron types by Prof Josh Huang @CSHL #neuroscience #interneurons pic.twitter.com/1vFiAWJLgw
|
||
|
||
|
Oscar Marín
@MarinLab
|
18. lip 2018. |
|
2. The cortex contains two main classes of neurons: excitatory pyramidal cells and inhibitory #interneurons pic.twitter.com/0hoHuuj4JP
|
||
|
||