Twitter | Pretraživanje | |
Alexander Popov
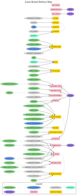
I've created a Linux Kernel Defence Map showing the relations between: - vulnerability classes / exploitation techniques, - kernel defences, - bug detection means. Feedback is welcome. Link:
Reply Retweet Označi sa "sviđa mi se" More
Alexander Popov 5. tra 2018.
Odgovor korisniku/ci @grsecurity @kees_cook
The map is updated according to the detailed feedback from and (thanks again!). I'm going to maintain it in future.
Reply Retweet Označi sa "sviđa mi se"
Danny Fullerton 5. tra 2018.
Odgovor korisniku/ci @a13xp0p0v @csirac2
Would be great to regroup the generic capabilities in terms abstract from their actual implementation and then compare with other OSs.
Reply Retweet Označi sa "sviđa mi se"
Alexander Popov 5. tra 2018.
Odgovor korisniku/ci @dfullerto @csirac2
IMO such comparison might not work. The node connections don't mean "full mitigation". These connections represent just some kind of relation. Details matter.
Reply Retweet Označi sa "sviđa mi se"
XuluDelgado 5. tra 2018.
Odgovor korisniku/ci @a13xp0p0v
What cross referencing tool are you using?
Reply Retweet Označi sa "sviđa mi se"
Alexander Popov 5. tra 2018.
Odgovor korisniku/ci @XuluDelgado
I wrote it in DOT language and generated the picture using GraphViz.
Reply Retweet Označi sa "sviđa mi se"
Cedric Halbronn 5. tra 2018.
Odgovor korisniku/ci @a13xp0p0v
. that is really a cool idea. Someone should do it too for Windows 10 mitigations :)
Reply Retweet Označi sa "sviđa mi se"
Prasanna 5. tra 2018.
Odgovor korisniku/ci @a13xp0p0v
Thus is awesome. 👌 Good going. Hope others build on this
Reply Retweet Označi sa "sviđa mi se"
★ STMAN ★ 🏳️‍🌈 @stman@mastodon.social 5. tra 2018.
Odgovor korisniku/ci @a13xp0p0v @hackerfantastic
Very nice compilation work. Thank you very much !
Reply Retweet Označi sa "sviđa mi se"